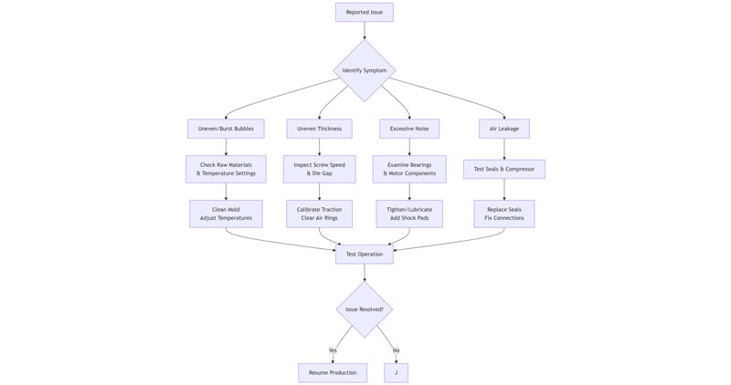
Effective troubleshooting ensures minimal downtime and consistent product quality. Below are common issues, their causes, and step-by-step solutions.
1. Uneven or Burst Bubbles
- Causes:
- Impurities or moisture in raw materials.
- Incorrect extruder/die temperatures.
- Blockages or wear in the mold flow channel.
- Solutions:
- Screen or dry raw materials to remove moisture/contaminants.
- Adjust temperatures based on material specifications (e.g., LDPE/LLDPE).
- Clean or polish mold surfaces; replace severely damaged molds.
2. Uneven Film Thickness
- Causes:
- Fluctuating screw speed or worn screw/barrel.
- Mismatch between extrusion and traction speeds.
- Uneven die gap or air ring blockages.
- Solutions:
- Stabilize screw speed by repairing motor controls.
- Calibrate traction speed to match extrusion output.
- Adjust die bolts for uniform gap; clean air rings for consistent cooling.
3. Excessive Machine Noise
- Causes:
- Worn bearings, loose components, or lack of lubrication.
- Motor issues (e.g., damaged fan or bearings).
- Resonance from unstable machine placement.
- Solutions:
- Lubricate or replace bearings; tighten bolts.
- Repair/replace faulty motor parts.
- Install shock-absorbing pads or reinforce the foundation.
4. Air Leakage in Bubble Formation
- Causes:
- Faulty seals, damaged valves, or loose connections.
- Insufficient compressor pressure.
- Solutions:
- Apply soapy water to detect leaks; replace worn seals.
- Ensure compressor meets pressure requirements.
5. Heating System Failures
- Causes:
- Broken heating elements or faulty thermostats.
- Power supply issues (e.g., blown fuses).
- Solutions:
- Replace damaged heating elements; calibrate thermostats.
- Check fuses, voltage, and wiring connections.
6. Film Tearing or Poor Winding
- Causes:
- Incorrect tension control or worn winding rollers.
- Scratches on traction rollers.
- Solutions:
- Adjust tension sensors; replace damaged rollers.
- Clean rollers with soft cloths to remove residue.
Technical Repair Scenario Diagram
The flowchart below summarizes key troubleshooting steps for quick reference:

Proactive Maintenance Tips
- Daily: Clean rollers, verify temperature sensors, and check for abnormal noises.
- Weekly: Inspect screw/barrel wear, calibrate pressure rollers, and adjust belt tension.
- Monthly: Lubricate bearings, validate thermostat accuracy, and clean air filters.
- Long-Term Shutdown: Clean components thoroughly, apply anti-rust oil, and store in dry conditions.
When to Seek Professional Help
If issues persist after basic troubleshooting (e.g., control panel errors or mechanical jams), contact a certified technician to avoid further damage.
By combining systematic checks with preventive maintenance, you can enhance machine longevity and production efficiency. For complex issues, always refer to the manufacturer’s manual.